kaiyun开云官方网站
OA
校友
教职工
学生
访客
首页
学校概况
>
学院简介
学院领导
名师荟萃
学校视频
校园风貌
交通地图
机构设置
>
教学单位
>
经济与管理学院
建筑与艺术传媒学院
车辆与自动化学院
信息工程学院
卫生健康学院
创新创业学院
马克思主义学院
教育学院
体育部
行政教辅
>
学院办公室
教务处
人事处
规划与质量监控办
财务处
实训及技能鉴定中心
团委
继续教育学院
党委组织部/武装部
学生处
科研处
就业与校企合作办
招生办
图书馆
总务处
工会
招投标中心
新闻中心
教学科研
学生服务
图书馆
招生在线
党建之窗
继续教育
人才招聘
信息公开
>
基本信息
招生考试
财务、资产及收费
人事师资
教学质量
>
办学能力评价材料
学生管理服务
学风建设
对外交流与合作
学术科研
其它
国际交流
专题专栏
>
理论学习
省高职扩招专项申报
广东特支计划
法治专项
质量年报
2025年度检查
科普基地
>
急救教育基地
神农苑
一线动态
首页
学校概况
>
学院简介
学院领导
名师荟萃
学校视频
校园风貌
交通地图
机构设置
>
教学单位
>
经济与管理学院
建筑与艺术传媒学院
车辆与自动化学院
信息工程学院
卫生健康学院
创新创业学院
马克思主义学院
教育学院
体育部
行政教辅
>
学院办公室
教务处
人事处
规划与质量监控办
财务处
实训及技能鉴定中心
团委
继续教育学院
党委组织部/武装部
学生处
科研处
就业与校企合作办
招生办
图书馆
总务处
工会
招投标中心
新闻中心
教学科研
学生服务
图书馆
招生在线
党建之窗
继续教育
人才招聘
信息公开
>
基本信息
招生考试
财务、资产及收费
人事师资
教学质量
>
办学能力评价材料
学生管理服务
学风建设
对外交流与合作
学术科研
其它
国际交流
专题专栏
>
理论学习
省高职扩招专项申报
广东特支计划
法治专项
质量年报
2025年度检查
科普基地
>
急救教育基地
神农苑
一线动态
首页
>>
信息公开
>
财务、资产及收费
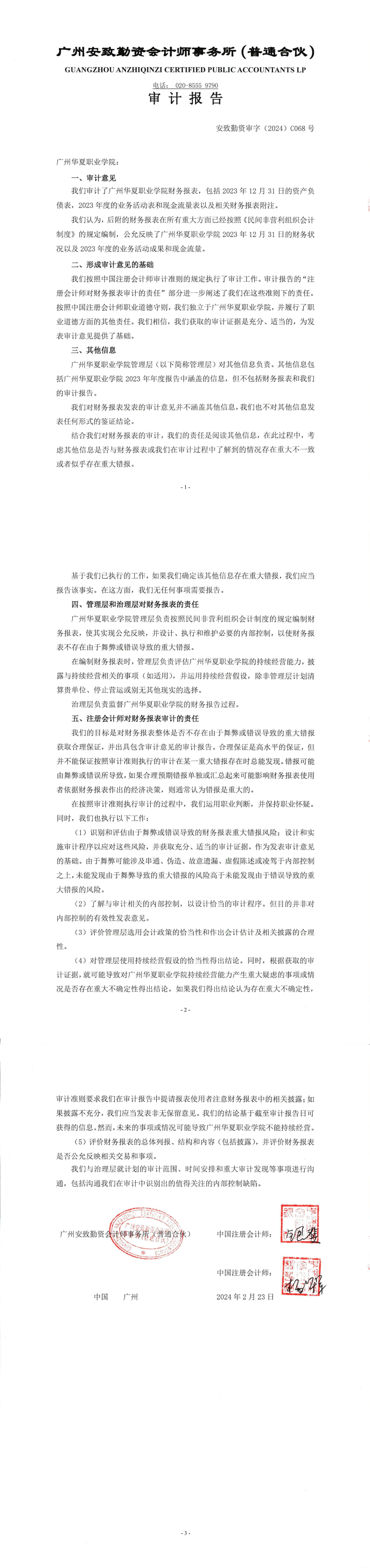
kaiyun开云官方网站2023年度财务审计报告
来源:
kaiyun开云官方网站
时间:
2024-03-01 16:23
扫描二维码 分享本页